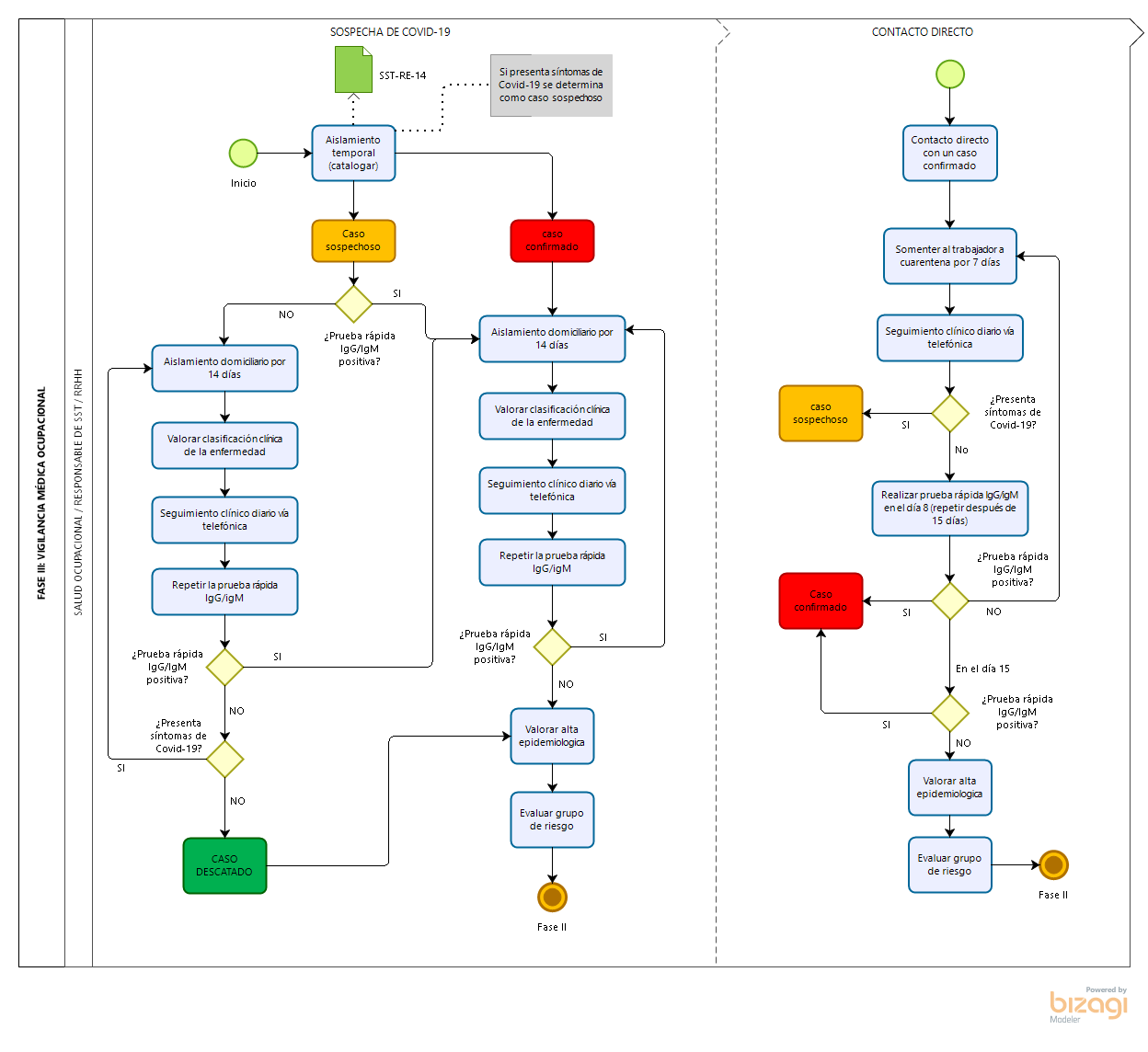
FLUJOGRAMA – PLAN COVID-19 FASE III Publicado 24 julio, 2020 en 1248 &veces; 1144 en FLUJOGRAMA – PLAN COVID-19 FASE III ← Anterior Siguiente →